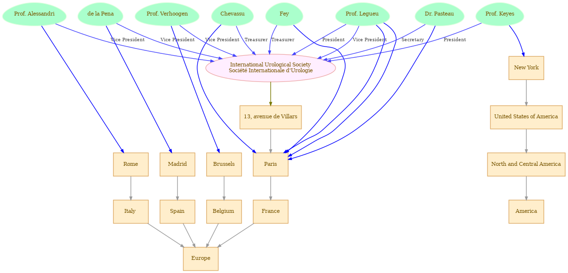
International Urological Society

International Urological Society, Société Internationale d'Urologie
Mark for connection search

Founded: 1919
Sources: HB 1929, HB 1936, HB 1938

Officers

Seats

Members in these countries

Members in the following countries:
Argentina (since 1929) , Austria (since 1936) , Belgium (since 1929) , Brazil (since 1929) , Canada (since 1929) , Chile (since 1929) , China (since 1938) , Colombia (since 1929) , Cuba (since 1929) , Czechoslovakia (since 1929) , Denmark (since 1929) , Egypt (since 1929) , France (since 1929) , Germany (since 1936) , Greece (since 1929) , Ireland (since 1938) , Italy (since 1929) , Kingdom of Serbia, Croatia and Slovenia (1929-1936) , Lebanon (since 1938) , Mexico (since 1929) , Netherlands (since 1929) , Norway (since 1929) , Poland (since 1929) , Portugal (since 1929) , Romania (since 1929) , Spain (since 1929) , Sweden (since 1936) , Switzerland (since 1929) , Turkey (since 1938) , United Kingdom (since 1929) , United States of America (since 1929) , Uruguay (since 1938) , Venezuela (since 1929) , Yugoslavia (since 1936) ,

Object

To study all questions connected with urology. (HB 1929) Etude de toutes les questions se rapportant à l'urologie. (HB 1936)

Finances

Members' subscriptions. (HB 1929) Cotisations des membres. (HB 1936)

Activities

Every three years the Society holds an international congress to discuss the reports on questions relating to urology. Its proceedings are published in a volume which is sent to all members and put on sale in the various countries. (HB 1929) La Société se réunit tous les trois ans en un congrès international pour discuter les rapports sur des questions d'urologie. Ses travaux sont publiés dans un volume envoyé à tous les membres et mis en vente dans les différents pays. (HB 1936)

Network