International Association of Seed Crushers

International Association of Seed Crushers, Association Internationale des Fabricants d'Huile
Mark for connection search

Founded: 1910
Sources: HB 1923, HB 1925, HB 1929, HB 1936, HB 1938

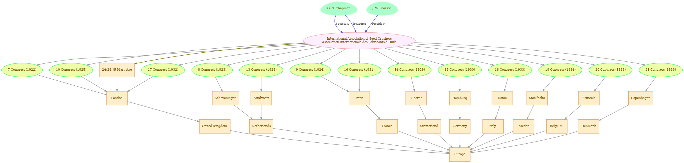
Officers

Committee Des délégués sont élus pour prendre part à des réunions spéciales au cours de l'année : par exemple, la France a le droit d'envoyer 5 délégués, l'Angleterre 5, la Belgique 2, les Pays-Bas 2, le Danemark 1, la Norvège 1, la Suède 1, l'Italie 2, le Portugal 1, l'Espagne 1, la Suisse 1, l'Australie Two Vice-Chairmen are elected every year. Representatives are elected to attend special meetings held during the year — for instance, France is entitled to send five delegates, the United Kingdom five, Germany five, Belgium two, the Netherlands two, Italy two, and Denmark, Australia, Norway, Portugal, Japan, Sweden and Switzerland one each. All seed-crushers, are, however, entitled to attend the congresses. The Association is in touch with the Argentine, Australia, China, Egypt, Japan and the United States of America. (HB 1938)

Seats

Members in these countries

Corresponding members organizations in the United States, Japan and China. HB 1925: les fabricants d'huile du monde entier. Au septième congrès (1922), assistaient des représentants des pays suivants: HB 1929: Seed crushers throughout the world. At the thirteenth Congress (1928) representatives of the following countries were present: Argentina, Austria, Belgium, Denmark, Egypt, England, France, Germany, Italy, Japan, Netherlands, Sweden, and Switzerland. HB 1936: Les fabricants d'huile du monde entier. Au congrès annuel, sont présents les représentants de la plupart des pays où la fabrication d'huile existe comme industrie. Seed-crushers throughout the world. Representatives of most countries with a seed-crushing industry attend the annual congress. Officers: Chairman of the Committee: J. W. Pearson. Secretary: F. C. Walker. (HB 1938)
Argentina (1929-1936) , Australia (1923-1929) , Austria (1929-1936) , Belgium (1923-1936) , Denmark (1929-1936) , Egypt (1929-1936) , England (1923-1936) , France (1923-1936) , Germany (1929-1936) , Italy (1923-1936) , Japan (1929-1936) , Netherlands (1923-1936) , Scotland (1923-1929) , Sweden (1923-1936) , Switzerland (1923-1936) ,

Congresses

Object

Promouvoir et défendre les intérêts des fabricants d'huile. To promote and defend the interests of seed crushers (HB 1929).

Finances

La cotisation annuelle est de £ 10 par délégué et la somme ainsi obtenue a été jusqu'à présent suffisante pour couvrir les dépenses. An annual subscription of £10 per delegate is collected to meet the expenses. (HB 1929). La cotisation annuelle est de 15 livres par délégué autorisé par pays (voir ci-dessus) et la somme ainsi obtenue a jusqu'ici été suffisante pour couvrir les dépenses. Dans la plupart des pays se sont formées des associations nationales de fabricants d'huile et celles-ci paient la cotisation à l'Association internationale. (HB 1936) The annual subscription is £15 per authorised representative per country (see above); hitherto the proceeds have always sufficed to cover the expenses. There are National Associations of Seed-Crushers in most countries, and these Associations pay a subscription to the International Association. (HB 1938)

General facts

Congrès internationaux annuels dans différents centres européens. Suspendus pendant la guerre, ils se réunirent de nouveau à Paris, en 1920, au moment de la reconstitution de l'organisation. Le 7e Congrès fut tenu à Londres, en mai 1922, et le 8e aura lieu à Scheveningen, en juin 1923. Publication des comptes rendus des congrès. HB 1925: Le 9e à Paris, en juin 1924, et le 10e à Londres, en juin 1925, Publication des comptes rendus des congrès. HB 1929: The annual international congresses in different centres in Europe were discontinued during the war, but were resumed in Paris in 1920, when the organisation was reconstituted. The thirteenth Congress was held in Zandvoort in June 1928 and in 1929 the meeting will be held at Lucerne, Switzerland. L'Association a été fondée en 1910. Ses congrès d'avant-guerre ont eu lieu à Cologne, 1911; Bruxelles, 1912; Paris, 1913; Dusseldorf, 1914. Après la guerre, l'Association a été reconstituée en 1920 à Paris et s'est réunie depuis annuellement à Bruxelles, Londres, Scheveningue, Paris, Londres, Anvers, Marseille, Zandvoort, Lucerne, Hambourg, Paris, Londres, Rome, Stockholm, Bruxelles. (HB 1936) The Association was founded in 1910. It held congresses before the war at Cologne 1911, Brussels 1912, Paris 1913 and Düsseldorf 1914. After the war the Association was reorganised in Paris in 1920 and has met every year since then. Meetings have been held at Brussels, London, Scheveningen, Paris, London, Antwerp, MarseiUes, Zandvoort, Lucerne, Hamburg, Paris, London, Rome, Stockholm, Brussels,. Copenhagen. (HB 1938)

Activities

Tous les membres de l'Association se réunissent en congrès une fois par an et un rapport sténographique imprimé des discours est distribué. All members of the association meet in congress once a year. (HB 1929) Tous les membres de l'Association se réunissent en congrès une fois par an. Un rapport imprimé des discours est publié en anglais et en français. Ces congrès adoptent des résolutions dont l'exécution est laissée entre les mains du Bureau ou des sous-commissions qui se réunissent à des époques différentes et qui soumettent des rapports aux congrès. Le président et le secrétaire sont plus particulièrement chargés de négocier avec les expéditeurs et autres organisations intéressées. (HB 1936) All the members of the Association meet in Congress once a year. A printed report of the speeches is issued in English and French. These congresses adopt resolutions which are earned out by the officers or by sub-committees which meet at different times and submit reports to the congresses. The Chairman and Secretary are more particularly responsible for negotiations with forwarding agents and other interested organisations. (HB 1938)

Network