Ligue Universelle de la Croix-Blanche pour la Paix

Mark for connection search

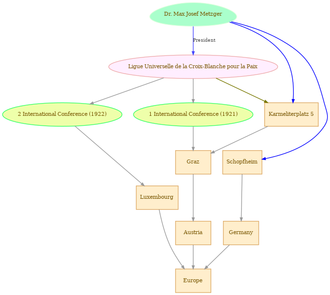
Founded: 1917
Sources: HB 1921, HB 1923, HB 1925

Officers

Board of directors

Seats

Congresses

Object

Collaboration des catholiques de tous les pays afin d'étudier la paix mondiale.

Finances

Cotisations des membres.

General facts

En 1917 la Ligue a publié le programme du mouvement pacifiste catholique international, qui a été en outre soumis au Saint-Siège et béni par lui. Des organisations nationales existent dans divers États; dans d'autres pays se trouvent des groupes, des représentants ou des membres réunis. Conférence internationale, 7 et 11 août 1921, à Graz, à l'occasion du Congrès international catholique. (HB 1921) deuxième conférence en août 1922 à Luxembourg, à l'occasion du Congrès intern (HB 1923)

Activities

Publication de discours et de livres.

Network